奥迪“满”分广告,光速打脸:打了全广告行业的脸
2022-05-23 11:30
“奥迪小满”广告绝对能载入2022广告圈大事件之一,因为两天之内,我们见证了这支广告的“炸屏”,也看到了事件的极速发展,“打脸”来的之快,让人瞠目。
“奥迪小满”广告绝对能载入2022广告圈大事件之一,因为两天之内,我们见证了这支广告的“炸屏”,也看到了事件的极速发展,“打脸”来的之快,让人瞠目。
5月21日是“小满”节气。奥迪汽车推出的一则由刘德华拍摄的科普小满节气的视频走红网络。然而,这则广告随后被指存在抄袭问题,网名为“北大满哥”的网友发评论称该视频文案几乎整篇都是截取他去年“小满”时的视频文案,“里面的诗词是我自己做的原创命名诗,麻烦问一下引用的时候能不能通知一下原作者。”
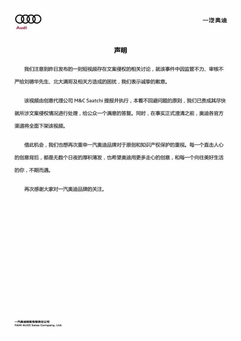
在被短视频原作者“北大满哥”站出来公然谴责之后,奥迪速速公关,发表了公开声明。

按照奥迪的声明,我们看到了这支广告的创意代理M&C Saatchi上思广告及拍摄导演彭杨军。据了解,M&C Saatchi是由Maurice和Charles Saatchi两兄弟在1995年与Jeremy Sinclair等人联合成立,总部位于英国伦敦。该品牌在国内的汽车品牌客户包括比亚迪、宝骏汽车、保时捷和上汽通用汽车金融。在中国地区,上思广告是奥迪品牌的leading agency,双方合作是“3+1年”,曾共同推出了很多广告片。
在奥迪发布声明后,上思广告也发布了道歉函,承认了“因我司奥迪服务团队版权意识淡薄,在未与版权方沟通情况下,直接使用了抖音博主北大满哥的视频文案内容。”

除了上思广告发布道歉声明外,该广告片的导演也已经删除了昨日转发作品的微博,并在新片场上下架了自己的作品。

“文案搬运”暴露了广告主体缺乏知识版权保护意识
虽然品牌方奥迪发布了道歉声明,那么这次抄袭风波到底是谁的“锅”?
有网友指出,这并不是奥迪第一次“抄袭翻车”。大约是2005年,奥迪为奥迪A8L组织广告代理机构比稿,其所在的FCB有参与,FCB比稿方案内所写的文案中有一句“成事业者谙熟规则,成伟业者制定规则”。比稿结果公布,FCB出局,但没多久这句标题出现在奥迪A6L出街(广告)的文案里。
某乳制品品牌公关在朋友圈发布:“奥迪短片的创意和制作应该是agency执行的。猜测是乙方把甲方坑了,子安在甲方拿到创意也得像论文一样查重了。我也遇到过乙方拿抄袭过来的创意、稿件来交作业,也被别的公司抄袭过。”
《广告法》第五条明确规定:广告主、广告经营者、广告发布者从事广告活动,应当遵守法律、法规,诚实信用,公平竞争。
对此中国广告协会会长张国华对《现代广告》表示:“广告法规定,广告主对广告负有全程责任,所以这里要提醒广大广告主要对品牌发布的广告内容进行严格审查,除了要把控广告内容的真实性和导向性,避免内容违法低俗外,还要具有知识产权审查意识。”
对于此次“奥迪文案抄袭”事件中满哥短视频是否受到法律保护,中北法律集团北商律师事务所总监裴桂华律师给出了专业解答:
根据我国《著作权法》的规定,作品,是指“文学、艺术和科学领域内具有独创性并能以一定形式表现的智力成果”,包括:文字作品、音乐作品、视听作品等九种类型。因此,要判断短视频是否构成作品,首先应满足以下三个要件,一是该种表达属于“文学、艺术和科学领域内”;二是具有独创性;三是能以一定形式表现,具有可复制性,其次在具体案件中要明确以短视频形式呈现的表达归属于《著作权法》规定的哪一种类型。
在“小满文案”这一争议中,满哥在视频中使用的文案既有对“小满”这一节气的独特性解读,也有其自称原创的四句诗,表现了他独特的选择、判断、取舍,理应构成文字作品。根据著作权侵权的“接触+实质性相似”标准,奥迪公司广告视频中使用的文案与满哥的文字作品重合度极高,涉嫌构成侵权,如后续事实证明奥迪公司确属未经许可,在各大平台将涉案视频作为广告投放,使公众可以在其个人选定的时间和地点获得涉案视频,且未为满哥署名,已涉嫌侵害满哥对广告视频中文字作品享有的信息网络传播权和署名权,依法将需承担赔礼道歉、赔偿经济损失及合理开支等法律责任。
此次事件的另一位受害者是代言人刘德华,作为演艺圈的常青树,大众对华仔还是具有极高认可度的,然而此次事件也让刘德华卷入舆论风波。
代言人作为广告的演绎者,按照创意代理和品牌提供的剧本来表演,代言人如何保护自己的合法权益,对此中广协代言人委员会秘书长张志鹏表示:“目前,广告代言人与品牌签约代言时会有一定的限制,要求品牌方提供的所有文案、图片以及产品功能和产品设计要有版权,是合法的,一旦因为产品违法或文案物料有问题,那么企业要承担相应的责任。”
对此,中北法律集团董事长张鹏给出了广告合规的建议,“对于广告根据广告法相关规定,一个广告会涉及多方主体,比如广告主、广告经营者、广告发布者、广告代言人,比如此次奥迪‘小满’事件中,奥迪官方为广告主,而制作公司为广告经营者,而广告发布平台的主体为广告发布者,刘德华为广告代言人。在这其中,广告主作为联系其他各方的纽带,与其他各方之间分别发生不同的法律关系,应在相应合作协议中明确彼此的法律义务和责任,从而在发生涉嫌侵权事件中明确责任主体和承担的责任范围。比如,广告主与广告经营者之间的广告制作合同中,明确约定可能涉及的其他方权益(消费者权益、个人信息保护、知识产权、肖像权)等保护事宜,不得侵权其他方合法权益,不得由此给广告主带来负面影响并约定违约责任。又如,广告主与广告发布者之间的广告发布合同中,明确约定发布方及其合作方不得违规收集、处理、使用用户个人信息,以及约定广告发布者的广告推广方式合法合规,将禁忌语作为协议附件,并明确约定相应的违约责任。”
中国广告协会会长张国华也强调:“知识版权保护应该引起全行业的重视。每一个创意、每一段文字,都蕴含了创作人的心血和智慧,不尊重他人的劳动成果,重则违法,轻也有违道德。因此不论是广告主、广告经营者、广告发布者,还是广告代言人,都要具有知识产权保护意识,不要让抄袭毁掉广告行业。”
广告人“江郎才尽”了吗?
一向以创意为生的广告公司们,却沦落到要抄袭,甚至是搬运自媒体人和抖音博主的视频内容,这不禁让人唏嘘,广告行业到底怎么了?
okk.创意咨询创始人王小塞表示:“奥迪小满一事让‘广告文案’这一职业蒙羞。让人疑惑‘广告文案’怎么已经沦落到照搬抖音博主的地步。今天广告业的部分怪现状值得反思:没有热爱,侥幸心理,极其浮躁,频繁跳槽,认知匮乏,黑红算红,不思后果。追求原创是所有创意人的道德血液,是底线思维。连别人的原创都不尊重,如何让别人尊重自己的创作成果呢,道理也很简单,喜欢北大满哥的文案可以买但不能偷。”
威汉整合营销传播集团联合创始人、自身品牌策划人李骥也表示,“行业里4A公司的衰落是有目共睹的,重要的不是公司表现好不好,而是4A代表的传统广告创意模式已被数字化时代所淘汰。现在的创意这个东西已完全不是被专业精英所垄断,好的广告创意经常也不来自那些根正苗红的4A公司,而可能来自小公司、新兴公司、制作公司,甚至是自媒体。”
就像视频刚发布时,无论是圈内人还是圈外的大众都纷纷转载赞扬,让我们看到,人们还是会被生动有趣的内容所打动——而内容的核心依旧是“人”。只是无论是广告主、代理商还是内容制作公司,都必须找到更高效的产出内容的方式,以及找到自己的内容产出核心竞争力。但这个高效一定不等于抄袭或搬运。
此次事件发生后,甚至有位行业大咖在朋友圈公开发表言论,不以为意,“觉得无非就是抄袭文案”。

公开支持抄袭,美其名曰借鉴,如此摆烂,这是广告行业从业者应该有的态度吗?
作为一个国际知名的汽车品牌,再加上一个闻名遐迩的国际4A公司,二者联手打造的重磅品牌广告宣传片,从文案、创意组长、总监、Account、品牌等一整条业务线,都没有创意审查的意识,不禁让人怀疑,难道真的是“广告看多了,借鉴多了,连广告公司自己也产生错觉,误以为是自己想出的好创意?”
5月22日,这一天应该被记住,不仅因为奥迪小满广告的翻车,更因为整个广告行业都被打了脸。
推荐
- 谢冬嫣出任2026戛纳幼狮中国评审团委员
- 马蜂窝发布《2026中国文旅新玩法报告》,引领行业通过新玩法
- “虐”遍全球中产的HYROX正在改写运动与品牌的关系 | 营
- 奔跑诠释初心,科技赋能城市——三七互娱四年护航芜马 为城市注
- 马伟杰出任2026戛纳幼狮中国评审团委员
- 游雅茹出任2026戛纳幼狮中国评审团委员
- 梁伟丰出任2026戛纳幼狮中国评审团主席
- 莫康孙出任2026戛纳幼狮中国评审团主席
- 2025诺奖得主豪伊特:老铺黄金是颠覆性创新的绝佳范本
- 阳狮审计不推荐、WPP和电通退出,The Trade Des
- 3.68元与30万罚单:宝宝巴士的“低俗广告”撕开了儿童Ap
- 汪顺出任 lululemon 品牌大使
- 基于BERTopic模型的学习类应用移动用户与开发者交互响应
- 消费者对服务机器人创新抗拒的影响机制
- 拒绝悬浮!2026妇女节走心营销排行,这波真的懂女性 | 营
